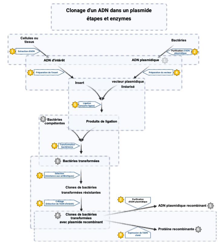
Etapes clefs du clonage moléculaire
Dans une expérience de clonage, la région d’ADN d'intérêt est isolée à l'aide d'enzymes de restriction (digestion) ou par PCR (polymérisation en chaine) puis insérée dans un vecteur plasmidique (ligation). Le plasmide recombinant obtenu est ensuite introduit dans des bactéries comme E.coli (transformation). Les bactéries transformées sont mises en culture en présence d’antibiotiques (sélection) et seules les bactéries qui expriment l’ADN plasmidique sont sélectionnées. Enfin, les bactéries qui expriment les plasmides recombinants sont identifiées (criblage) et mises en culture pour produire davantage d’ADN plasmidique recombinant et dans certains cas, pour produire une protéine d’intérêt codée par l’ADN cloné.
Légendes des étapes du clonage d'ADN :
- Extraction d’ADN (1): permet d’obtenir l’ADN d'intérêt à partir d'un échantillon biologique (cellules, tissus, bactéries).
- Préparation de l'insert (3) et du plasmide (4): l’ADN à cloner et le vecteur plasmidique sont digérés par une ou différentes enzymes de restriction puis eventuellement modifiés afin d'obtenir des extrémités d'ADN compatibles avant l'étape de ligation.
- Ligation (5): l’ADN à cloner et le vecteur plasmidique sont assemblés afin d’obtenir les vecteurs plasmidiques recombinants.
- Transformation (6): le mélange de ligation est introduit dans les bactéries compétentes.
- Sélection (7): après transformation, les bactéries sont étalées sur un milieu nutritif sélectif. Seules les bactéries qui contiennent et expriment l’ADN plasmidique peuvent se multiplier et forment un clone.
- Criblage (8): les clones bactériens sélectionnés sont criblés pour détecter ceux qui contiennent le plasmides recombinants avec l’ADN d’intérêt.
- Purification d’ADN plasmidique (2): purification d’ADN plasmidique à partir d’une culture bactérienne.
- Protéines recombinantes (9): protéines exprimées à partir de la séquence ADN clonée dans un vecteur d'expression.




